自2月24日开展线上教学以来,永利官网线上教学已经开展了四周,如何让老师教的好,学生学的进,保障线上教学质量,是学校重点关注的工作。近期,中国教育在线以“‘云督导、云问卷、云整改’浙江树人大学这样保障教学质量”为题报道了永利官网的具体做法。

报道原文如下:
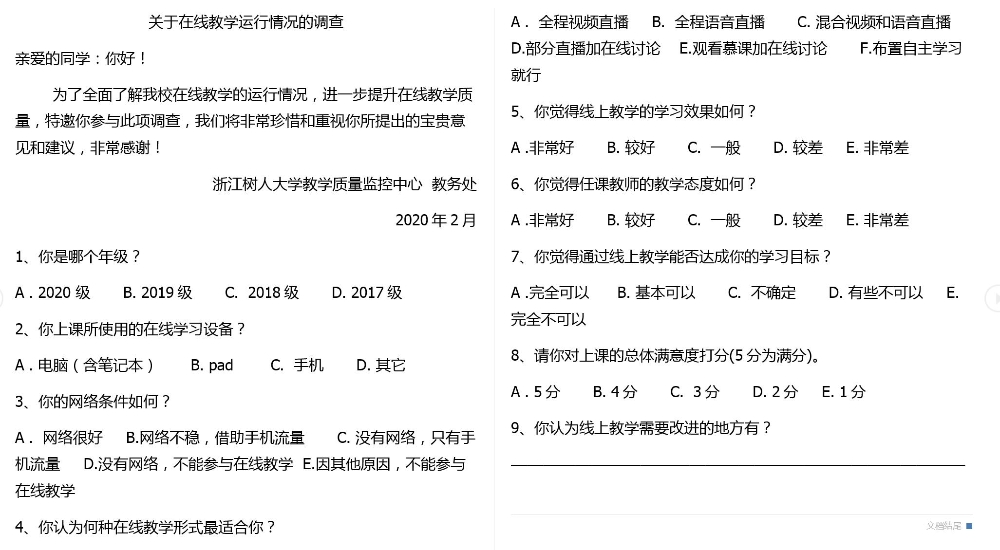
“亲爱的同学,你觉得线上教学的学习效果如何?” “如果请你给任课老师打分,你能给你的任课教师给线上的教学打多少分呢?”最近,浙江树人大学的学生邮箱都能够收到一份来自学校教学质量监控中心的“灵魂问卷”,上面的两个问题就是出自第一周《在线教学质量满意度调查表》,而这样的问卷随着每周的教学进度的不同,问卷的题目设置也不一样。
浙江树人大学自2月24日开始全面开展线上教学以来,共有685位教师开设了859门课程的教学,在线开课2053门次,线上开课率为95.8%,学生线上学习就达到了167514人次。如此规模的在线教学,教学质量该如何保障?如何实现线上教学“标准不减,质量不降”,并确保教学工作的导向性、延续性、规范性与创新性就成为学校重点关注的问题。
实施“三个一”,保障线上教学质量
学校提出并实施了“三个一”工程,即:一个云督导体系、一份学生问卷调查、一份反馈整改意见,。学校构建了“校—院—教研室”研室三级线上教学的检查和督导体系。。针对线上教学的实际专门设计了《线上课堂教学质量评价表(线上听课专用表)》,从课堂形式、组织纪律、教学资料、线上课堂教学评价等多方面进对线上课堂进行质量监控与评议。线上教学开课以来,校级督导、院、教研室在线上听课212287门课次,将相关内容汇总、整理后,反馈给相关部门、学院和老师们。另外,按照线上教学进展情况,学校教学质量监控中心每周设计《关于在线教学运行情况的调查(学生版)》,通过470多名校院两级学生信息员采集和反馈线上教学组织实施情况。
调查数据显示,学生对学校开展的在线课堂教学总体上给予了肯定的评价。其中,学生对在线教学的总体满意度达93.64%。问卷调查中,学生普遍认为老师备课充分、教学认真、导向正确,能够较为熟练地操作在线教学平台与相关软件,PPT、视频等上课教学材料充实,线上教学安排和组织合理,并较好驾驭课堂。

同时根据数据分析,也发现了一些师生面临难题的集中点,例如:网络堵塞、各门课程教学平台不统一、教材或教学资料缺乏、个别老师讲解过快等问题,教学质量监控中心第一时间将这些问题进行汇总、整理、反馈给所在相关学院、教研室和教师,并组织督导组每周编制《教学督导简报(在线教学专刊)》,提出整改建议,并分享在线教学优秀案例,供教师们交流借鉴,共同努力打造“高效率学习的线上金课堂”。

同频共振,“主播们”精心设计教学课程,让学生学得进、学得好
在线教学过程中,浙江树人大学的教师们针对不同类型课程,提供直播式教学,、录播式教学、利用网络指导学生自学等多种线上教学方式,开展内容丰富、形式多样的“云课堂”。
“思政”元素让课堂教学更加充实
疫情特殊时期,树大教师教师们也特别注重课程思政建设,在教授专业知识的同时自觉地把疫情防控等热门思政元素嵌入课堂,赋予专业课程价值引领重任,让专业教学更好地服务于疫情防控大局,深受同学们喜爱。
该校城建学院的赵欣老师以特殊时期的一封信的方式引导学生向英雄学习,激发学生奋发向上的热情,提升爱国主义精神。她还给全校老师教师进行了一次教学经验分享直播,带动老师们共同思考疫情下的教学转变。

交流分享让线上教学方法“活起来”
陈雪松老师是浙江树人大学该校生环学院环境工程专业教研室主任,多年来一直以饱满的热情投入到教学改革中来,对课堂教学方法的创新令她的课堂总是充满活力和新意。
在“停课不停学”的要求下,陈雪松陈老师主动担当,不吝与老师们分享“互联网+教学”的经验心得,及时录播了《如何用雨课堂进行课程直播》的教学视频,分享给学校老师。她不断摸索各种直播软件和教学平台的使用,确定了树大学生适用且易于接受的直播软件;还经常通过在线方式解答院内外老师关于直播授课方式、教学内容设计等问题;时常与同事组建网路直播模拟课程,进行互动交流、深刻探索,并将直播授课反思分享给大家。她的先行经验,也为很多老师提升智慧教学的方法手段提供了有益的帮助。
精心的课程设计、丰富的教学互动、严格的过程性考核,尽管没能与学生在教室面对面,陈雪松老师通过多种手段,努力让所授这门专业课程的在线学习与线下课堂教学质量实质等效。


同学们做足功课,线上学习不掉队
在老师们认真开展线上教学的影响下,树大学生们也同样积极主动地投入课堂中去。课前,同学们做足了功课,提前定好一周的闹钟,自制直播课表以免跑错直播间,预习在线课程内容,做好讨论发言准备。课后,任课老师采取了手抄课堂笔记等一系列课堂加分政策激励学生进行自主学习,学生通过平台完成相应的作业,提交给老师进行在线批阅和指导。根据学生反馈的情况来看,整体教学效果良好,课堂任务完成率较高,班群提问答疑也很热烈。接下来老师们也会根据学生的反馈信息不断完善、优化教学过程。

用众人之力,则无不胜也。疫情肆虐,也阻挡不了浙江树人大学树大各位每位师生积极抗疫、保障高质量在线教学的热情和信心。在学校的统筹部署下,全校师生众志成城、勇往直前,相信在不久之后,定会相聚在春暖花开的美丽校园。
报道链接:中国教育在线:http://zhejiang.eol.cn/zhejiang_news/202003/t20200317_1717138.shtml